SMPTE   AG   07
Administrative Guideline

Document Flowcharts

Published Approved - 2022-12-20

Copyright Β© 2022 , Society of Motion Picture and Television Engineers . All rights reserved. No part of this material may be reproduced, by any means whatsoever, without the prior written permission of the Society of Motion Picture and Television Engineers.


Table of contents πŸ”—

  1. Foreword
  2. 1 Scope
  3. 2 Conformance
  4. 3 Normative references
  5. 4 Terms and definitions
  6. 5 General
  7. 6 Workflows
    1. 6.1 Flowcharts
    2. 6.2 Projects and Subgroups
    3. 6.3 Engineering Documents (ST, RP and EG)
    4. 6.4 Registered Disclosure Documents (RDD)
    5. 6.5 Administrative Guidelines, Advisory Notes and Engineering Reports (AG, AN and ER)
    6. 6.6 Document Reviews

Foreword πŸ”—

SMPTE (the The Society of Motion Picture and Television Engineers) Engineers (SMPTE) is an internationally-recognized standards developing organization. Headquartered and incorporated in the United States of America, SMPTE has members in over 80 countries on six continents. SMPTE’s Engineering Documents, including Standards, Recommended Practices, and Engineering Guidelines, are prepared by SMPTE’s Technology Committees. Participation in these Committees is open to all with a bona fide interest in their work. SMPTE cooperates closely with other standards-developing organizations, including ISO, IEC and ITU. SMPTE Engineering Documents are drafted in accordance with the rules given in its Standards Operations Manual. For more information, please visit www.smpte.org .

This Standards Administrative Guideline forms an adjunct to the use and interpretation of the SMPTE Standards Operations Manual. In the event of a conflict, the Operations Manual shall prevail.

Copyright Β© The Society of Motion Picture and Television Engineers.

1 Scope πŸ”—

This Administrative Guideline shows in flowcharts, the various workflows that are used to complete work items (Projects) in the Standards Community (SC).

2 Conformance πŸ”—

Normative text is text that describes elements of the design that are indispensable or contains the conformance language keywords: "shall", "should", or "may". Informative text is text that is potentially helpful to the user, but not indispensable, and can be removed, changed, or added editorially without affecting interoperability. Informative text does not contain any conformance keywords. All text in this document is, by default, normative, except: the Introduction, any section explicitly labeled as "Informative" or individual paragraphs that start with "Note:" The following keywords "shall" and "shall not" indicate requirements strictly to be followed have a specific meaning in order to conform to the document context of this document:

3 Normative references πŸ”—

The following documents are referred to in the text in such a way that some or all of their content constitutes requirements of this document. For dated references, only the edition cited applies. For undated references, the latest edition of the referenced document (including any amendments) applies.

4 Terms and definitions πŸ”—

No terms and definitions are listed in this document.

5 General πŸ”—

This Administrative Guideline shows in flowcharts, the various workflows that are used to complete work items (Projects) in the Standards Community (SC). Most of this work takes place at the Drafting Group (DG) level with balloting of the documents at the Technical Committee (TC). As you can see we use acronyms to abbreviate names to save space on the Flowcharts. Two keys are given on each flow chart to expose the full name of the acronyms.

6 Workflows πŸ”—

6.1 Flowcharts πŸ”—

This work is broken into five workflow flowcharts.

6.2 Projects and Subgroups πŸ”—

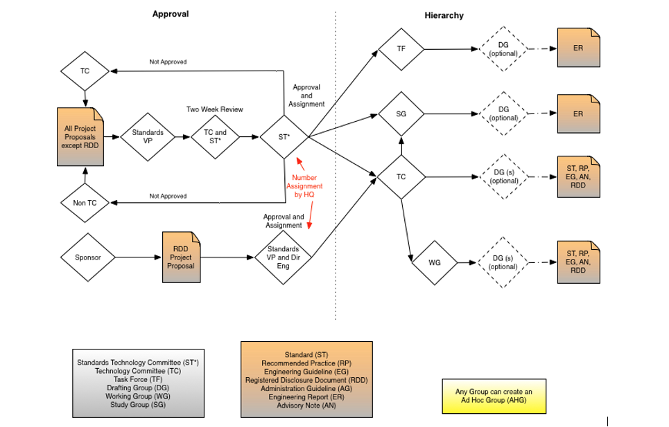
Figure 1 flowchart shows the Project approval process and the Subgroup hierarchy. See SMPTE Standards Operations Manual , Section 6.3 and 7.3.1 to 7.3.3.

Figure 1 –⁠ Projects and Subgroups

6.3 Engineering Documents (ST, RP and EG) πŸ”—

Figure 2 flowchart shows the process for creating Standards (ST), Recommended Practices (RP) or Engineering Guidelines (EG). See SMPTE Standards Operations Manual , Sections 6.4 to 6.11.

Figure 2 –⁠ Engineering Documents

6.4 Registered Disclosure Documents (RDD) πŸ”—

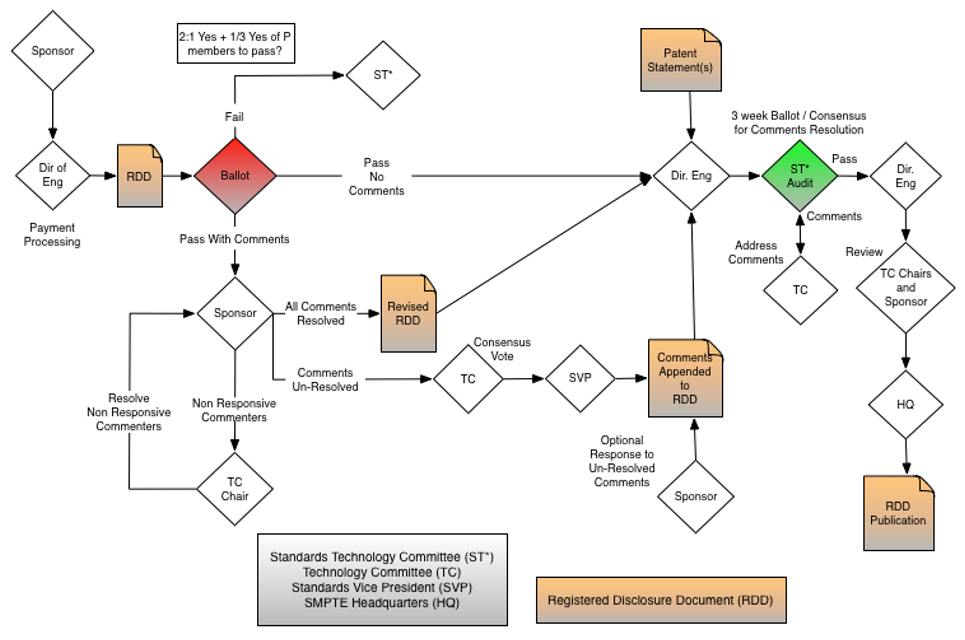
Figure 3 flowchart shows the process for a Registered Disclosure Document (RDD). See SMPTE Standards Operations Manual , Sections 7.3.4 to 7.3.6.

Figure 3 –⁠ Registered Disclosure Documents

6.5 Administrative Guidelines, Advisory Notes and Engineering Reports (AG, AN and ER) πŸ”—

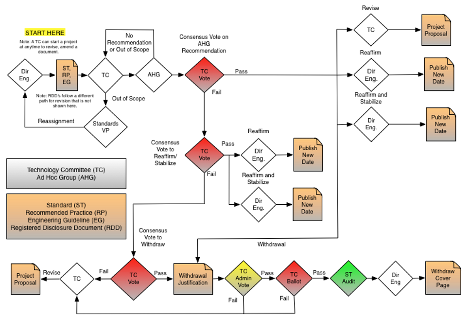
Figure 4 flowchart shows the process for Administrative Guidelines (AG), Advisory Notes (AN) and Engineering Reports (ER). See SMPTE Standards Operations Manual , Section 5.4.

Figure 4 –⁠ Administrative Guidelines, Advisory Notes and Engineering Reports

6.6 Document Reviews πŸ”—

Figure 5 flowchart shows the process for reviewing documents. See SMPTE Standards Operations Manual , Sections 6.12, 6.14, and 6.15.

Figure 5 –⁠ Document Reviews