SMPTE AG 07
Administrative Guideline

Document Flowcharts

Published - 2022-12-20

Table of contents

  1. Foreword
  2. 1 Scope
  3. 2 Conformance
  4. 3 Normative references
  5. 4 Terms and definitions
  6. 5 General
  7. 6 Workflows
    1. 6.1 Flowcharts
    2. 6.2 Projects and Subgroups
    3. 6.3 Engineering Documents (ST, RP and EG)
    4. 6.4 Registered Disclosure Documents (RDD)
    5. 6.5 Administrative Guidelines, Advisory Notes and Engineering Reports (AG, AN and ER)
    6. 6.6 Document Reviews

Foreword

SMPTE (the Society of Motion Picture and Television Engineers) is an internationally-recognized standards developing organization. Headquartered and incorporated in the United States of America, SMPTE has members in over 80 countries on six continents. SMPTE’s Engineering Documents, including Standards, Recommended Practices, and Engineering Guidelines, are prepared by SMPTE’s Technology Committees. Participation in these Committees is open to all with a bona fide interest in their work. SMPTE cooperates closely with other standards-developing organizations, including ISO, IEC and ITU. SMPTE Engineering Documents are drafted in accordance with the rules given in its Standards Operations Manual.

This Standards Administrative Guideline forms an adjunct to the use and interpretation of the SMPTE Standards Operations Manual. In the event of a conflict, the Operations Manual shall prevail.

1 Scope

This Administrative Guideline shows in flowcharts, the various workflows that are used to complete work items (Projects) in the Standards Community (SC).

2 Conformance

Normative text is text that describes elements of the design that are indispensable or contains the conformance language keywords: "shall", "should", or "may". Informative text is text that is potentially helpful to the user, but not indispensable, and can be removed, changed, or added editorially without affecting interoperability. Informative text does not contain any conformance keywords.

All text in this document is, by default, normative, except: the Introduction, any section explicitly labeled as "Informative" or individual paragraphs that start with "Note:"

The keywords "shall" and "shall not" indicate requirements strictly to be followed in order to conform to the document and from which no deviation is permitted.

The keywords, "should" and "should not" indicate that, among several possibilities, one is recommended as particularly suitable, without mentioning or excluding others; or that a certain course of action is preferred but not necessarily required; or that (in the negative form) a certain possibility or course of action is deprecated but not prohibited.

The keywords "may" and "need not" indicate courses of action permissible within the limits of the document.

The keyword "reserved" indicates a provision that is not defined at this time, shall not be used, and may be defined in the future. The keyword "forbidden" indicates "reserved" and in addition indicates that the provision will never be defined in the future.

Unless otherwise specified, the order of precedence of the types of normative information in this document shall be as follows: Normative prose shall be the authoritative definition; Tables shall be next; then formal languages; then figures; and then any other language forms.

3 Normative references

The following documents are referred to in the text in such a way that some or all of their content constitutes requirements of this document. For dated references, only the edition cited applies. For undated references, the latest edition of the referenced document (including any amendments) applies.

4 Terms and definitions

No terms and definitions are listed in this document.

5 General

This Administrative Guideline shows in flowcharts, the various workflows that are used to complete work items (Projects) in the Standards Community (SC). Most of this work takes place at the Drafting Group (DG) level with balloting of the documents at the Technical Committee (TC). As you can see we use acronyms to abbreviate names to save space on the Flowcharts. Two keys are given on each flow chart to expose the full name of the acronyms.

6 Workflows

6.1 Flowcharts

This work is broken into five workflow flowcharts.

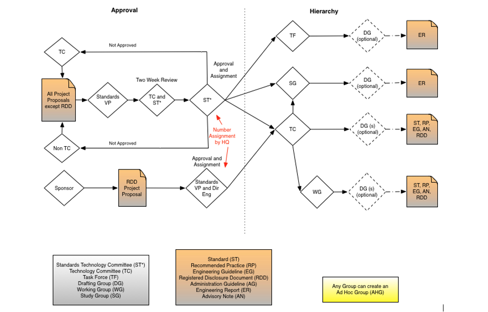
6.2 Projects and Subgroups

Figure 1 flowchart shows the Project approval process and the Subgroup hierarchy. See SMPTE Standards Operations Manual, Section 6.3 and 7.3.1 to 7.3.3.

Figure 1 –⁠ Projects and Subgroups

6.3 Engineering Documents (ST, RP and EG)

Figure 2 flowchart shows the process for creating Standards (ST), Recommended Practices (RP) or Engineering Guidelines (EG). See SMPTE Standards Operations Manual, Sections 6.4 to 6.11.

Figure 2 –⁠ Engineering Documents

6.4 Registered Disclosure Documents (RDD)

Figure 3 flowchart shows the process for a Registered Disclosure Document (RDD). See SMPTE Standards Operations Manual, Sections 7.3.4 to 7.3.6.

Figure 3 –⁠ Registered Disclosure Documents

6.5 Administrative Guidelines, Advisory Notes and Engineering Reports (AG, AN and ER)

Figure 4 flowchart shows the process for Administrative Guidelines (AG), Advisory Notes (AN) and Engineering Reports (ER). See SMPTE Standards Operations Manual, Section 5.4.

Figure 4 –⁠ Administrative Guidelines, Advisory Notes and Engineering Reports

6.6 Document Reviews

Figure 5 flowchart shows the process for reviewing documents. See SMPTE Standards Operations Manual, Sections 6.12, 6.14, and 6.15.

Figure 5 –⁠ Document Reviews